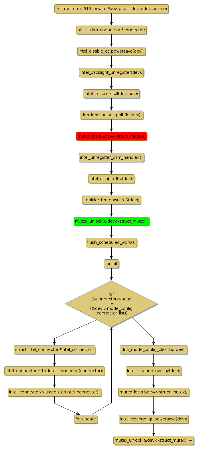
Instance Verification Kit (IVK)
mutex lock @ [385714+31+/linux-3.19-rc1/drivers/gpu/drm/i915/intel_display.c]
Instance Signature: struct_mutex
|
The Matching Pair Graph:
|
|
Function Name
|
Control Flow Graph (CFG)
|
Events Flow Graph (EFG)
|
Source Correspondence
|
|
intel_modeset_cleanup
|
|
|
[385109+21+/linux-3.19-rc1/drivers/gpu/drm/i915/intel_display.c]
|